DIY Musical Doorbell Circuit Diagram The circuit for the musical doorbell can be seen below and is relatively simple. As pointed above, at the heart of the circuit is a very old melody generator chip - the BT66T (IC2). The BT66T is an easy to use little melody generator IC, mainly used in circuits where a melody has to be played as a notification for the user.

In this tutorial, we build a simple musical doorbell using UM66T melody generator IC. This a very simple and interesting project that requires very few compo

DIY Musical Doorbell Circuit using UM66T Circuit Diagram
The straightforward design of a musical doorbell explained here can be easily built and installed in your house. The circuit basically comprises three stages viz: The Timer, The Monostable Multivibrator and the Tone Generator stage. The circuit is equipped with some outstanding features like interchangeable music chips, AC/DC operation and audio period time adjust facility. The circuit is very

So the idea came into my mind that why not to build a very simple door bell with few components that gives nice melodious output and that is at the less cost also. So I build this door bell with all the items available in home. ยท Melody generator IC UM66. Now build the circuit on general purpose PCB. (See the circuit diagram tab for the This project is beginner-friendly because it is very simple. The main purpose of this circuit is to convert electrical signals into audio signals. The IC used in this circuit is UM66 which is a melody generator CMOS IC. It consumes less power, therefore, can be used in smaller circuits, it has three pins GND (1), Vcc (2), and Melody Output (3).

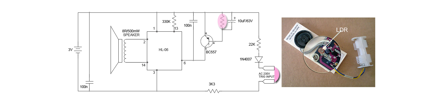
Simple Musical Door Bell Circuit Circuit Diagram
The following diagram shows how a UM66 IC musical tone generator can be used for door bell application. The diagram above depicts the proposed musical door bell circuit, the various stages may be understood with the following explanation.

The UM66T series is a CMOS LSI designed melody generator IC intended for various applications such as doorbells, phones, toys, musical bells, home security alarm systems, and burglar alarms.. It incorporates an on chip ROM programmed for musical performances and operates within a supply voltage range of 1.5V to 4.5V.. Equipped with a built in RC oscillator this compact melody module can be